Reference Design Library

DigiKey's Reference Design Library is full of technical blueprints that have been designed and verified to solve system-level problems and reduce time to market.

The platform was created to:

  • Save Engineers time
  • Jumpstart new designs
  • Sift through designs based on their unique performance & features

Visit often as new designs are being added weekly.

Recently Added Designs
Wireless Communication > Remote & Passive Keyless Entry (RKE,PKE) EVAL-315-LT: 315 MHz XCVR Eval Kit Manufacturer: TE Connectivity Linx

Linx LT Series RF transceiver modules offer a simple, efficient and cost-effective method of adding wireless communication capabilities to any product. The Basic Evaluation Kit gives a designer all the tools necessary to correctly and legally incorporate the LT Series modules into an end product.

Audio Amplifiers IRAUDAMP7D: 500W x1 @ 8Ω / 250W x2 @ 4Ω, ±45 ~ 60V in Manufacturer: Infineon Technologies

The IRAUDAMP7D reference design is a two-channel Class D audio power amplifier that features output power scalability. The IRAUDAMP7D offers selectable half-bridge (stereo) and full-bridge (bridged) modes. This reference design demonstrates how to use the IRS2092 Class D audio driver IC, along with IR’s digital audio dual MOSFETs, such as IRFI4024H-117P, IRFI4019H-117P, IRFI4212H-117…

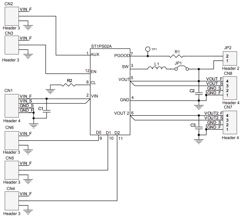
AC/DC and DC/DC Conversion > DC/DC SMPS - Single Output STEVAL-1PS02A: 1.8V @ 400mA, 1.8 ~ 5.5V in Manufacturer: STMicroelectronics

The STEVAL-1PS02A evaluation board allows evaluation of a smart converter designable to deliver up to 400 mA output current from a 1.8 V to 5.5 V input, with adynamically adjustable 1.4 V to 1.75 V output voltage.