MP6924GS Synchronous Rectifier
Monolithic Power Systems' MP6924 intelligent rectifier for synchronous rectification
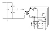
MPS' MP6924 is a dual, fast turn-off, intelligent rectifier for synchronous rectification in LLC resonant converters. The IC drives two N-channel MOSFETs, regulates their forward voltage drop to about 45 mV, and turns the MOSFETs off before the switching current goes negative. The MP6924 has a light-load function to latch off the gate driver under light-load conditions, limiting the current to 175 μA. Its fast turn-off enables both continuous conduction mode (CCM) and discontinuous conduction mode (DCM). The MP6924 also requires a minimal number of readily available, standard, external components and is available in a SOIC-8 package.
- Works with 12 V standard and 5 V logic level MOSFETs
- Compatible with Energy Star, 0.5 W standby requirements
- Fast turn-off total delay of 35 ns
- Wide 4.2 V ~ 35 V VDD operating range
- 175 µA low quiescent current in light-load mode
- Supports CCM, CrCM, and DCM operation
- Supports high-side and low-side rectification
- Power savings of up to 1.5 W in a typical notebook adapter
- Available in a SOIC-8 package
- AC/DC adapters
- PC power supplies
- LCD and LED TVs
- Isolated DC/DC power converters
MP6924 Rectifier
| Image | Manufacturer Part Number | Description | Available Quantity | Price | View Details | |
|---|---|---|---|---|---|---|
![]() | ![]() | MP6924GS | IC SECONDARY SIDE CTRLR 8SOIC | 0 - Immediate | See Page for Pricing | View Details |



